Vie de licorne est un web-roman à l’eau de rose d’Anne Archet qui raconte en dialogues l’histoire d’amour d’un polycule comme touts les autres, adepte de BDSM et d’arcs-en-ciel en sucre d’orge. Les mises à jour seront irrégulières et erratiques, je vous en fais la promesse.
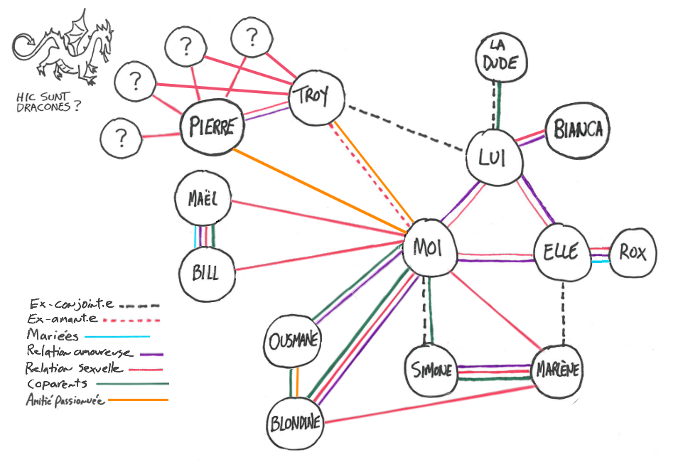
Personnages

ELLE — Lesbienne (avec exception) prénommée Brigitte, exubérante et amie de tous les petits chiens cute qu’elle a la chance de croiser dans la rue.
LUI — Hétérosexuel à 200% et dyscalculique à 100%, prénommé Mathieu, surnommé « poussin nigaud » par une de ses blondes et « mère courage » par l’autre.
MOI — Pansexuelle dont le cynisme désabusé est à peine entamé par son statut de licorne en caramel. On l’appelle parfois par son prénom, qui est Anne. Quand elle travaille au donjon de Maîtresse Sweet Domination, elle se faisait appeler Madame Séverine, avant de devenir partenaire et changer son nom pour Maîtresse Atrabile. Quand elle participe à des scènes BDSM, on l’appelle Langoisse. Les autres l’appellent Anne – ou maman. Ou «toune», quand on est une butch outaouaise.
LOU — Fille de la licorne et de Simone, son prénom est en réalité Louise-Michelle. Lou n’a que deux passions dans la vie: le fast food et le jazz, qu’elle étudie au cégep. Son ami de cœur est un pianiste étudiant prénommé GABRIEL.
LIAM — Fils de la licorne et de Blondine (et d’Ousmane, et d’Elle); le bambin le plus angélique que la terre ait porté.
OUSMANE – Asexuel panromatique, amoureux de la licorne, buveur excessif de café touba et Maître de de jeu de Donjons et Dragons émérite.
BLONDINE – Prénommée Judith, amoureuse et ex-étudiante de la licorne. Elle aime autant le BDSM qu’elle déteste son job. Mère de Liam.
ROXANE — Métamour de la licorne, épouse d’ELLE, amatrice de tatouages, de béciks, de cuir et de marcels en coton blanc.
TROY — Ex-métamour de la licorne, maintenant son meilleur et tendre ami, homme trans angélique qui a le pouvoir de convertir n’importe qui à l’hétéroflexibilité.
MAËL — Ami et partenaire sexuel de la licorne; Iel est genderfluid, échangiste (avec son mari BILL) et adepte du sexe de groupe. Maël est parfois il, parfois iel, parfois elle – mais toujours faboulousse.
LA DUDE — Ex de LUI et mère de ses enfants. C’est une personne « peu avenante », pour utiliser un euphémisme poli.
SIMONE — Ex de la licorne et femme de peu de mots ; on se demande de qui Lou peut bien tenir, han.
MARLÈNE — Blonde de Simone surnommée Sweet Domination – et ex-Maîtresse de Elle. Marlène est dominatrice professionnelle et employait la licorne comme assistante, jusqu’à ce qu’elles deviennent associées.
larbin — Nicolas de son prénom, soumis de son état, esclave de Maîtresse SD et Maîtresse Atrabile. Iarbin insiste pour qu’on écrive son nom avec seulement des lettres minuscules – ce que la licorne fait toujours, parce que tsé, elle lui doit bien ça.
NICOLE — La maman hippie de la licorne; la génétique explique bien des choses. Nicole héberge Lou, sa petite-fille qu’elle adore, pendant ses études.
PIERRE — Amant de Troy. Poète bisexuel et homme aux innombrables relations amoureuses.
BIANCA — Amoureuse de Lui. Personne intersexe qui s’identifie comme femme. Attirée par les hommes uniquement, monogame et pas du tout vendue à l’idée du polyamour. A une façon bien à elle de remettre en question les principes et le mode de vie de ses métamours.
ROSALIE — La meilleure amie de Lou et l’ex-bassiste de son groupe rock. Elle garde contact avec sa best, déménagée à Montréal pour ses études, en jouant à D&D en ligne avec elle.
BORIS — Rrrrr Snifff Groink Groink Rrrrr Snifff Snifff…
