Assise à la table de la cuisine, je griffonne avec des feutres de couleur. Elle vient s’asseoir à côté de moi.
Elle — Du thé, ma musaraigne en sucre?
Moi — Voui steuplait !
Elle — (En remplissant ma tasse.) Kess tu faaaaiiis ?
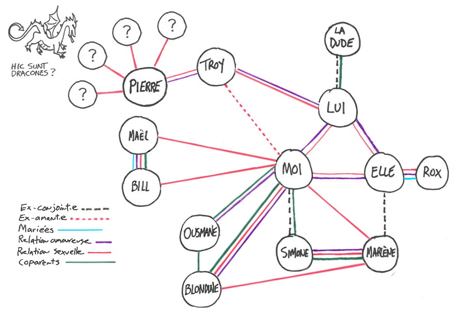
Moi — Je redessine la carte de tendre de notre polycule.
Elle — Encore ?
Moi — Ça fait longtemps qu’elle n’est plus à jour. Regarde.
Elle — Il y a un espace vide à gauche.
Moi — J’ai fait de la place pour Maël et Bill, avec qui je fais des cochonneries une fois par mois.
Elle — C’est assez pour les inclure dans le polycule?
Moi — Je me posais la question, mais puisque tu les as invités à notre week-end au chalet, je me suis dit que c’était signe d’une intronisation officielle.

Elle — Nice ! Plus de monde, plus d’amour !
Moi — Ouain. Sauf que là, il faut inclure la rupture de Troy et Mathieu.
Elle — Puisqu’il le faut. Pauvre chou…
Moi — Comment est-ce qu’il l’a pris – je veux dire, réellement ? Moi, il m’a dit que tout était pour le mieux, mais puisque toi tu habites avec lui, je me dis qu’il s’est peut-être un peu plus ouvert à toi…
Elle — Il a beaucoup pleuré, pendant une bonne semaine. Je crois qu’il accepte, maintenant, mais je crois qu’il ne comprend toujours pas. Tout allait si bien, selon lui.
Moi — L’affaire est que Troy est monogame – du moins, pour ses sentiments amoureux. Il est en amour avec Pierre et je crois qu’il n’y a pas de place pour personne d’autre dans son cœur.
Elle — Et ce, même si Pierre est polyamoureux – et même si Troy a des aventures sexuelles avec d’autres personnes.
Moi — Il y a des milliers de façons de vivre sa vie amoureuse, n’est-ce pas ? Enfin bref. Identifions-les maintenant comme des ex.
Elle — (Tristement.) Il n’y a maintenant que des traits pointillés d’ex-amoureux et d’ex partenaire sexuel qui rattachent Troy au polycule.
Moi — C’est la vie.
Elle — Je sais. C’est quand même triste.
Moi — Oh oui, ça l’est.
Elle — Est-ce qu’on peut encore le considérer comme un métamour ?
Moi — Je ne sais pas. Probablement pas. Je ne me résigne quand même pas à les enlever du polycule, lui et Pierre, parce que Troy est mon meilleur ami – et que je les fréquente encore tous les deux.
Elle — Disons que ce sont des membres honoraires !
Moi — Des membres émérites !
Elle — Ha ha ha !
Moi — Bon, je crois que j’ai fini.
Elle — Attend… il y a quelque chose qui cloche, encore.
Moi — Quoi donc ?
Elle — Ta relation avec Marlène. Maîtresse S.D. N’est-elle pas ta patronne, maintenant ?
Moi — Ouais.
Elle — Est-ce qu’elle compte vraiment comme une partenaire sexuelle ?
Moi — C’est difficile à dire. Nous faisons des trucs sexuels ensemble, mais c’est surtout pour le boulot.
Elle — Ça lui est arrivée de jouer au donjon avec Blondine et toi. J’ai même participé, une fois…
Moi — Voire deux ou trois.
Elle — Sans compter mon bachelorette party.
Moi — Oui. C’était pas mal wild.
Elle — Donc, tu couches avec ta patronne.
Moi — Ce n’est pas si simple. Chaque fois qu’on s’est rencontrées hors du boulot, ce n’était pas… comment dirais-je… génital.
Elle — C’était kinky et très sexuel, par contre.
Moi — Chaque fois, elle est restée habillée toute la soirée.
Elle — En latex. Et c’est la seule qui ne finit pas toute nue.
Moi — Et enduite de sécrétions diverses.
Elle — Ça m’a tout l’air d’être de la sexualité, ça.
Moi — Oui, mais c’est compliqué. Les seules fois où j’ai touché son sexe, c’était dans le cadre de séances tarifées avec des clients du donjon. C’était tellement professionnel que c’était presque… médical. Et pendant nos play dates, j’ai eu des orgasmes dans qu’on ne touche mutuellement nos organes génitaux.
Elle — Je sais ce que tu devrais faire. Tu devrais garder la ligne rose, mais ajouter des signes de dollars, pour montrer qu’elle est aussi ta principale source de revenus.
Moi — Ah non, c’est trop malaisant. Je vais mettre des points d’interrogation, tiens. Ça aura le mérite de donner un air de mystère à notre relation.
Moi — Bon, il ne reste plus que le cas de Blondine et Ousmane.
Elle — Aon ! Aon ! Aon ! Es-tu en train de me dire qu’il y a de l’amour dans l’air ?
Moi — (Soupire.) Non, je dis que c’est une zone grise.
Elle — Explique.
Moi — Ousmane est asexuel et panromantique. Je crois qu’il a développé des sentiments forts envers Blondine – des sentiments qui ne sont pas de l’ordre du désir sexuel, évidemment.
Elle — Ok… et Blondine ?
Moi — Blondine est lesbienne et les hommes ne l’intéressent pas. Saut que… Ousmane est le père de notre enfant et je sens qu’une amitié très tendre s’est développée entre elleux.
Elle — Tendre… comment ?
Moi — Beaucoup de temps passé ensemble, beaucoup de fous rires, de complicité, de soutien mutuel et de paroles douces.
Elle — Aon! Ça ressemble à de l’amour, ça.
Moi — Moins le sexe et la tendresse physique.
Elle — Est-ce qu’il y a un mot pour ça ?
Moi — Je ne sais pas. Ce que je sais, par contre, c’est que ça va au-delà d’une relation entre métamours.
Elle — Est-ce que ce serait une amitié amoureuse ?
Moi — Une amitié romantique ?
Elle — Ou alors, une amitié passionnée ?
Moi — C’est bon ça ! Je vais leur attribuer un ligne orange…
Moi — Et voilà. Fini !
Elle — Tu devrait placer une ligne orange entre toi et Troy, aussi.
Moi — Oui ! Excellente idée ! Je me demande pourquoi je n’y avais pas pensé… et ça justifie encore plus leur inclusion dans le polycule !
Elle — Tu pourrais aussi en mettre une entre toi et Rox…
Moi — HA HA HA HA ! Non. Il faudrait que je crée une nouvelle ligne appelée «Tolère la plupart du temps».
Elle — Je suppose que c’est un progrès par rapport à «Tolère à peine»…
Elle — (Sur un ton attendri.) C’est beau!
Moi — C’est chargé, aussi. Il ne reste pas beaucoup de place à l’expansion.
Elle — Il faudrait le dire à poussin nigaud. Il vient d’installer Grindr sur son téléphone.
Moi — Wow. Lui qui se disait hétéro à 200% il y a quelques années à peine.
Elle — Il faut se méfier des gens qui ne comprennent rien aux mathématiques, c’est connu.
Moi — Ben là… je suis nulle en maths et il n’y a qu’un chiffre que je connaisse.
Elle — Laisse-moi deviner… Est-ce celui qui, en numérologie, suit le 68 et précède le 70?
Moi — O-69! Bingo !
Elle — (En lançant ses vêtements un à un à travers la pièce.) WOOHOO ! C’est l’heure des permutations, arrangements et combinaisons !
Moi — Viens que je calcule tes courbes jusqu’à l’apex !




